北京林业大学是教育部直属,教育部、国家林业和草原局、北京市人民政府共建的全国重点大学,是国家首批“211工程”重点建设高校和国家“优势学科创新平台”建设项目试点高校,是国家“双一流”建设高校。
根据《教育部办公厅关于2026年普通高等学校依据台湾地区大学入学考试学科能力测试成绩招收台湾高中毕业生的通知》(教港澳台厅函〔2025〕22号)的要求,结合我校实际,现发布北京林业大学2026年依据台湾地区大学入学考试学科能力测试(以下简称“学测”)成绩招收台湾高中毕业生简章。
一、申请条件
1.拥护“一国两制”和国家统一;
2.持有《台湾居民居住证》或《台湾居民来往大陆通行证》及在台湾居住的有效身份证明(所持证件均须在有效期内)的2026届台湾高中毕业生;
3.参加2026年学测,相应科目成绩要求达到我校相关专业报考要求;
4.身体健康,体检标准参见《普通高等学校招生体检工作指导意见》。
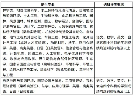
二、招生专业和计划
我校2026年计划招收台湾高中毕业生10人,具体招生计划视生源情况而定。申请者可在以下公布的招生专业目录中(如遇学校招生专业调整,以实际录取专业为准)选择6个专业(类)作为志愿,具体要求如下:

三、报考流程
1.报名时间
2026年3月1日至31日
2.报名方式
考生登录祖国大陆普通高校依据台湾地区学测成绩招收台湾高中毕业生系统(网址:https://www.gatzs.com.cn/z/tw/)进行报名。考生须按照要求认真、如实填写报名信息并上传报名材料,考生须对其提交报名材料的真实性、准确性、完整性和有效性负责,由于报名材料不清、缺失、无效或虚假所带来的不利后果均由考生本人承担。
报名材料如下〔下述第(1)至(3)项为必需材料,缺少材料者将无法通过初审〕:
(1)系统中要求填写的个人信息;
(2)上传《台湾居民居住证》或《台湾居民来往大陆通行证》及在台湾居住的有效身份证明等个人证件、个人电子照片、学测成绩报告表(需含学测报名序号或应试号码)、考生诚信承诺书、成绩查验授权书等;
(3)个人陈述(包括个人兴趣爱好、大学规划、职业规划、申请到北京林业大学深造的理由等,字数应不少于500字),上传至其他附件中,上传文件要求为pdf格式;
(4)其他能够体现考生本人能力水平的相关证明材料(a.学术活动:主要包括参加的各类学科竞赛、科研活动、征文比赛、创新大赛等;b.文体活动:主要包括参加的各种文艺、体育活动;c.社会活动:如志愿者活动、学生社团活动、公益活动等。请附获奖证书或其他有关证明材料的原件扫描件)。
报名截止前,考生可修改基本材料和其他材料。报名截止后,考生原则上不可修改基本材料。
四、录取程序
1.审核阶段
我校将组织专家对在规定时间内报名成功的台湾高中毕业生报名材料进行审核,并根据考生的学测成绩及报名材料中的其他相关证明材料综合考量,择优选拔学生进入考核环节。审核时间为4月1月至15日。
考生应及时登录系统查看审核结果。系统显示初审通过的考生应关注我校后续发布的考核通知。系统显示需更正或补充材料的,考生应在规定时间内更正或补充有关材料,提交后及时查看审核结果,逾期提交不再受理。系统显示初审不通过的考生不得参加考核和录取。资格造假的考生按有关规定取消报考资格,已考核的取消考核成绩,已录取的取消录取资格。
2.考核阶段
我校将组织专家对通过审核的考生进行网络面试考核,预计考核时间为4月中下旬,具体考核方式、内容将在考核通知中明确,请考生届时关注。若考生因个人原因未参加学校组织的网络面试考核,视为个人放弃此次招生报名申请。
3.录取安排
经教育部考试中心进行学测成绩确认后,学校将依据审核及考核情况,择优确定拟录取名单。录取结果将于5月15日在系统中公布。考生须于5月15日至19日期间登录系统查询本人录取情况,进行录取确认。逾期未确认的考生视为放弃录取资格,且不得参加征集志愿报名。
4.征集志愿安排
如出现未能完成招生计划的情况,我校将通过征集志愿进行补录,有意参加补录的考生应于5月21日至31日在报名系统进行征集志愿报名。
征集志愿的材料审核时间为6月1日至5日,考生应及时登录系统查看审核结果。考核时间预计为6月中旬,具体要求以后期通知为准。
补录结果将于6月21日在报名系统统一公布。考生须于6月21日至25日期间登录系统查询本人录取情况,进行录取确认。逾期未确认的考生视为放弃录取资格。
5.录取通知书发放
考生在规定时间进行录取确认后,我校将于2026年7月发放录取通知书。
五、监督机制
1.我校将严格遵照教育部有关文件精神,遵循公平、公正、公开的原则,将选拔程序及结果经学校本科招生工作领导小组审核批准后,向社会公示,接受社会监督。
2.考生应本着诚信的原则,严格按照程序进行申请和参加考核。报名材料必须真实。我校从严查处招生考试中各种作弊行为。对违规考生和有关工作人员严格按照《国家教育考试违规处理办法》《普通高等学校招生违规行为处理暂行办法》进行处理。
六、新生报到
考生应在规定时间持录取通知书到校办理入学报到等手续,具体事宜届时参考北京林业大学本科新生入学指南。入学注册时,应缴纳学费及其他费用,收费标准与祖国大陆同校同专业学生相同。入学后,根据学校统一安排进行身体检查,不符合要求的,取消其入学资格;仅专业受限者,将商转其他不受限专业。
七、培养与管理
台湾地区学生在校培养、管理按照《普通高等学校招收和培养香港特别行政区、澳门特别行政区及台湾地区学生的规定》(教港澳台〔2016〕96号)、《北京地区高等学校招收和培养香港特别行政区、澳门特别行政区及台湾地区学生的规定》(京教外〔2021〕15号)文件要求,结合学校各项管理制度执行。
八、其他
1.我校未委托其他任何机构或个人从事招生考试有关工作,未举办任何形式的辅导班等。
2.我校不收取任何申请费用。
3.本简章由北京林业大学招生办公室负责解释。未尽事宜按教育部当年有关政策执行。
4.咨询电话:010-62338216、62338222
电子邮箱:blzsb@bjfu.edu.cn
北京林业大学本科招生网:https://zsb.bjfu.edu.cn/
上一篇文章:北京大学2026年招收台湾高中毕业生简章
下一篇文章:返回列表
本网站的信息及数据主要来源于网络及各院校网站,本站提供此信息之目的在于为高考生提供更多信息作为参考,由于各方面情况的不断调整与变化,敬请以权威部门公布的正式信息为准。