一、成人高考有哪些特征?
成人高等学校招生全国统一考试(简称成人高考)是国家教育考试的主要组成部分,其特征主要有:
(一)招生学校必须经国家教育部审批备案。
(二)招生计划必须列入国家当年的招生计划,并由省教育考试机构向社会公布。
(三)录取的考生必须参加成人高考,达到录取最低控制分数线。
(四)成人高校招生录取工作实行网上录取,按照“学校负责、招办监督”的要求实施。
(五)新生入学须进行学籍电子注册
二、成人高校招生有哪几种层次?
经教育部审定核准举办成人高等学历教育的开放大学、广播电视大学、职工高等学校、职业技术学院和普通高校成人(继续)教育学院等,统称为成人高等学校,实行全国统一招生。招生层次分为高起本、高起专和专升本三种
三、成人高校招生有哪几种学习形式、年限多少?
在校学习形式分脱产、业余和函授三种,脱产最短学习时间为高起本四年、高起专和专升本两年,业余和函授最短学习时间为高起本五年、高起专和专升本两年半。
四、报考条件
(一)符合下列条件的中国公民可以报名参加成人高考:
1.遵守中华人民共和国宪法和法律。
2.国家承认学历的各类高、中等学校在校生以外的从业人员和社会其他人员。
3.身体健康,生活能自理,不影响所报专业学习。
4.报考高起本或高起专的考生应具有高级中等教育毕业或者具有同等学力。报考专升本的考生必须是已取得经教育部审定核准的国民教育系列高等学校、高等教育自学考试机构颁发的专科毕业证书、本科结业证书或以上证书的人员。
5.报考成人高考医学门类专业的考生还应具备以下条件:
(1)报考临床医学、口腔医学、预防医学、中医学等临床类专业的人员,应当取得省级卫生健康部门颁发的相应类别的执业助理医师及以上资格证书或取得国家认可的普通中专及以上相应专业学历;或者县级以上卫生健康行政部门颁发的乡村医生专学历或中专水平证书。
(2)报考护理学专业的人员应当取得省级卫生行健康门颁发的执业护士证书。
(3)报考医学门类其他专业的人员应当是从事卫生、医药行业工作的在职专业技术人员。
(4)考生报考的专业原则上应与所从事的专业对口。
(二)在中国定居并符合上述报名条件的港澳居民持《港澳居民来往内地通行证》或《港澳居民居住证》、台湾居民持《台湾居民来往大陆通行证》或《台湾居民居住证》、外国侨民持《外国人永久居留身份证》,可在我省报名
五、今年我省成人高考报名有哪些流程和步骤?
(一)报名参加成人高考的考生应认真阅读当年的《海南省成人高校招生考试报名公告》和我局网站上公布的《2022年海南省成人高等学校招生专业目录》等有关信息。
(二)报名的流程和步骤如下:
1.报名注册
考生登录报名系统(网址:https://crgk.hnks.gov.cn),点击“报名注册”,进行注册。
所有上传图片格式均为jpg,其中除个人高清照片、身份证相片外,其他图片大小均不能超过1Mb。
填写注册信息,包括考生基本信息、报名点市县、身份证件人像面照片、个人高清照片〔提示说明:本人头像数字照片(蓝底,像素>=宽295×高413,宽:高=3:4,30KB以内)上传照片格式为JPG;可到照相馆进行拍照,上传电子照片〕。
上传起点学历证书:①报考专升本的考生,上传经教育部审定核准的国民教育系列高等学校、高等教育自学考试机构颁发的专科毕业证书、本科结业证书或以上证书或者学信网出具的学历证明电子版(不接受学校开具的学历证明);②报考高起本和高起专的考生,上传高级中等教育学校毕业或者具有同等学力毕业证书(含各类中专、中师、职业高中、技工学校的毕业证书)。
报考临床医学、口腔医学、预防医学、中医学等临床类专业的考生,还要上传相应专业的省级卫生健康行政部门颁发的相应类别的执业助理医师或者县级及以上卫生健康行政部门颁发的乡村医生执业证书或相应专业学历的扫描照片。
报考护理学专业的考生还要上传省级卫生健康行政部门颁发的护士执业资格证书照片。
提交注册后,生成网上报名卡号(考生要记好报名卡号,防止遗忘)。
2.填写报考信息和缴费
考生凭报名卡号登录报名系统:(1)阅读报考须知勾选签订电子《诚信考试承诺书》;(2)填报报考信息和志愿信息;(3)网上缴费(提示:报考临床类考生须上传相应的资格证书或相应相应专业学历,报考护理学专业的须上传相应的资格证书,否则审核不通过时已缴报名费用将无法退费,后果由考生承担);(4)核对《信息确认表》,各层次(高起本、高起专、专升本)考生还须阅读《起点学历有效承诺书》);(5)考生打印《海南省成人高考报考信息确认表》并妥善保存。
3.申请政策照顾加分和免试入学的考生需要上传相应的政策加分或免考的材料。
4.考前三天自行登录报名系统下载打印《准考证》。
六、考生报名所要提交的材料有哪些?
1.所有考生进行网上注册和报名时,都要上传个人高清照片、身份证件人像面照片和起点学历证书扫描件。
(1)起点学历证书。①报考专升本的考生,上传经教育部审定核准的国民教育系列高等学校、高等教育自学考试机构颁发的专科毕业证书、本科结业证书或以上证书或者学信网出具的学历证明电子版(不接受学校开具的学历证明);②报考高起本和高起专的考生,上传高级中等教育学校毕业或者具有同等学力毕业证书(含各类中专、中师、职业高中、技工学校的毕业证书)。
(2)报考医学门类专业的考生,还要上传①报考临床医学、口腔医学、预防医学、中医学等临床类专业的考生,上传相应专业的省级卫生健康行政部门颁发的相应类别的执业助理医师或者县级及以上卫生健康行政部门颁发的乡村医生执业证书或相应专业学历的照片;②报考护理学专业的考生上传省级卫生健康行政部门颁发的护士执业资格证书照片。
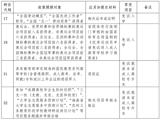
2.申请免试入学和照顾政策加分的考生,除上传本人身份证和相应的起点学历证书外,还应上传以下相应政策照顾免试和加分材料的扫描照片,同时在报名时间内携带原件和复印件到所选的报名点进行现场资格审查,最后以报名点现场资格审查通过为准。因受新冠肺炎疫情影响,在报名时间内无法到报名点进行现场资格审查的,请联系报名点。
(1)免试入学

(2)照顾政策加分

本人户籍在我省少数民族聚居市县或少数民族聚居乡镇的少数民族考生,须提交户籍为以下市县(乡镇)的户口簿原件和复印件或通过政务服务平台电子证照管理系统获取的户口簿电子证明文件(打印件)。
少数民族聚居市县为:三亚市、东方市、五指山市、乐东县、陵水县、昌江县、保亭县、琼中县、白沙县。
少数民族聚居乡镇为:儋州市的兰洋镇、南丰镇、雅星镇;琼海市的会山镇;万宁市礼纪镇的原新梅乡、长丰镇的原牛漏镇以及南桥镇、三更罗镇和北大镇(含禄马乡);屯昌县的南坤镇。
七、考生何时、何地报名?
(一)我省网上报名时间为9月1日8:00至9月9日17:30(双休日照常进行)。报名时间截止,网上报名系统将自行关闭,逾期不再受理。凡参加成人高考(含免试入学)的考生均须办理报名手续。
(二)考生一般应在本人工作或户口所在地市县报名点(详细地址和联系电话见报名公告)报名。同一考生不得同时在两个(或以上)不同的报名点(含省内、外)报名,违者取消本次报名资格。严禁任何单位或个人代理考生报名。
八、考生是否要进行体检?
报考脱产学习的考生,入学后由学校负责组织体检。体检不合格者,由学校根据学校管理规定处理。报考函授或业余学习形式的考生不需参加体检。
九、如何填报志愿?
(一)考生网上报名的同时应在“志愿信息”栏填报志愿。可选报两所院校志愿,每所院校中只可填报一个专业。考生在进行网上报名前,应查阅海南省考试局网站上公布的《2022年海南省成人高等学校招生专业目录》,确定好本人要报考的学校和专业,以便网上选择填报。
(二)因招生专业计划变动需重新填报志愿的,我局将另行安排时间,由报名点通知考生本人进行网上补报。
(三)填报艺术或体育类专业志愿的考生,需参加所报考学校组织的专业考试合格方可投档录取。
(四)考生填报的院校和专业应与所报考的科类相一致,不得跨科类填报志愿
(五)志愿填报错漏或需重新补报志愿而未补报的视为自动放弃录取资格
十、报考资格、免试入学和政策加分条件是如何审查的?
报名资格、免试入学和照顾政策加分条件审查和网上报名信息确认工作由各报名点负责,实行“谁审查、谁签名、谁负责”岗位责任制。
(一)资格审查办法和要求。报名点对考生提交材料的齐全、真实、有效性进行审查,发现不全、不实或无效证件和材料,应通知考生及时补充或更正,如考生在报名的时间内未补充和更正,或者补充的材料经审查确认为材料不齐不实的相应审核结论为不合格。报名点要会同有关部门严格审核考生报名资格,坚决防范中介机构和单位大规模组织不具备学习条件人员异地报考、录取和学习。
(二)身份证件的审核。识别考生所提交的身份证件照片和本人个人高清照片是否同一人,提交的信息是否完整、有效。对以非第二代身份证或其他证件报名的,信息必须一再核对,确保准确无误。
(三)学历证书的审核。
1.高级中等教育毕业或者具有同等学力证书,考生在网上签名确认《报名信息确认表》的同时视为签订了《海南省成人高考报名学历证书承诺书》,报名点下载打印考生的《报名信息确认表》、起点学历证书、资格证书等材料,审查考生的报考资格,经办人在证书打印件上签名存档(高起本5年,高起专3年)以备查。
2.专科毕业证书、本科结业证书或以上证书,考生在网上签名确认《报名信息确认表》的同时视为签订了《海南省成人高考报名学历证书承诺书》,报名点下载打印考生的《报名信息确认表》、起点学历证书、资格证书等材料,初审考生的报考资格,经办人在证书打印件上签名存档3年以备查。专升本起点学历证书的终审结果以录取学校在对新生入学复查为准,对以无效的学历证书获取报考和录取资格的,由招生学校按教育部的规定取消其入学资格,并报省考试局备案。
(四)免试入学和政策加分审核。申请免试入学与享受照顾政策加分考生的学历证书和其他证件、证明材料,由报名点审核。审核人在其复印件上签名并加盖招办印章,原件退还考生。
十一、考生如何确认报名信息和签订诚信承诺书?
(一)所有考生在进入报名系统时,须通过第一界面认真阅读(强制阅读时间为30秒以上)并认可勾选签订电子《诚信考试承诺书》后方可继续进行其他报名流程操作,如不同意签订承诺书的可退出系统,放弃报考。
(二)考生完成网上信息填报后,点击“提交”按钮。如果出现提示某项或多项信息逻辑校验错误,应根据提示的错误项进行更正无误后再行提交确认,进入《海南省成人高考报考信息确认表》(以下简称确认表)界面,认真核对信息是否无误。若发现有误则应返回进行更正,系统将默认以考生最后一次提交确认的为准。核对信息无误并完成网上缴费后,将《信息确认表》打印并妥善保存。出现信息错误或其他遗留问题由考生本人负责。
(三)报考各层次(高起本、高起专、专升本)的考生在核对确认表的同时,还须阅读《成人高考报考起点学历有效承诺书》,确认所有信息无误并愿意郑重承诺者签名确认。考生如以无效的毕业证书获取报考和录取资格,造成入学后不能进行新生学籍电子注册和被取消入学资格或最终无法取得毕业证书等后果由个人承担。
十二、考生如何修改和更正信息?
(一)考生报名缴费订单生成前,若发现有误则应返回进行更正,系统将默认考生最后一次提交确认的信息为准。
(二)考生报名缴费订单生成或缴费成功后,其填报的信息不再做更改,确因特殊情况需要修改的,应在报名时间内由考生本人填写《海南省2022年成人高考报名信息更正申请表》(样式见附表)提出修改申请,经报名点负责人审批,报名审核人员在管理系统后台操作修改后打印《信息确认表》,考生现场签名确认。其更正申请表与《信息确认表》由报名点一并存档。
十三、统考命题的依据是什么?
2022年成人高考依据《全国各类成人高等学校招生复习考试大纲(2020年版)》命题。
十四、统考科目考试用时和卷面分是多少?
高起本、高起专的统考科目每门考试时间为120分钟,专升本每门考试时间为150分钟。所有考试科目每科试题满分均为150分,高起本考4门满分共600分,高起专和专升本考3门满分共450分。
十五、今年的考试时间是怎样安排的?
考试时间安排表:

(一)专升本、高起本、高起专三种层次对应的报考科类、统考科目及代码如下:

(二)高起本文科、理科和高起专文科、理科的外语考试科目分英语、日语、俄语三个语种,由考生根据报考学校招生专业要求选择一种。
十六、考生应到哪里参加考试?
我省成人高考共设5个考区,分别是:
(一)海口考区:考务管理范围包括海口、澄迈、定安等3个报名点,考点设在海口市人民政府所在地。
(二)三亚考区:考务管理范围包括三亚、陵水、保亭、乐东、东方、五指山等6个报名点,考点设在三亚市人民政府所在地。
(三)儋州考区:考务管理范围包括儋州、临高、昌江、白沙等4个报名点,考点设在儋州市人民政府所在地。
(四)琼海考区:考务管理范围包括琼海、文昌、万宁、屯昌、琼中等5个报名点,考点设在琼海市人民政府所在地。
(五)三沙考区:仅限三沙市报名点报名的考生参加考试,考点设在三沙市人民政府所在地。
考生须在本人报名点所辖属考区安排的考点(具体地点以准考证为准),凭身份证和准考证接受身份识别验证进场参加考试。
十七、考生如何进入考点和考场?
持身份证(或本次考试报名所使用的有效证件)和准考证,按照指定的路线到达考场接受身份核实和安检进场。
十八、考生应遵守哪些考试规则?
(一)自觉服从监考员等考试工作人员管理,不得以任何理由妨碍考试工作人员履行职责,不得扰乱考场、考点工作秩序。如有违反考场规则和违纪、作弊等行为,将按照《国家教育考试违规处理办法》及有关规定进行处理,并将记入国家教育考试诚信档案;涉嫌违法的,由考点或教育考试机构移送当地公安机关,按照《中华人民共和国刑法》(修正案九)及有关法规进行处理。
(二)按规定时间和地点参加考试。持身份证(或本次考试报名所使用的有效证件)和准考证,按照指定的路线到达考场接受身份核实和安全检查进场。
(三)除2B铅笔、黑色字迹笔、直尺、圆规、三角板、无封套橡皮等必需的考试用品外,严禁携带其他任何物品进入考场。
(四)入场后,对号入座,将《准考证》和身份证放在桌上接受核验。
(五)领到条形码、答题卡和试题卷时应认真检查,发现分发错误或印刷错漏、字迹不清、装订缺页等问题,应立即向监考员报告;涉及试题内容的疑问,不得向监考员询问。
(六)答题前,须认真核对条形码上的考试科目、姓名、准考证号等信息无误后,将其横向粘贴在答题卡“条形码粘贴处”,注意不要超出框外;用黑色字迹笔在试卷和答题卡对应栏内填写姓名、准考证号。
(七)开考信号发出后方可开始答题。作答选择题时,应用2B铅笔将自己选择的答案,在答题卡上对应题号的信息点涂满、涂黑,否则无效,需修改的须用橡皮擦干净后再另行作答。作答非选择题时,应在各题目对应的答题区域内,用黑色字迹笔书写答案,超出答题区域或在试卷、草稿纸上书写的答案无效。不得使用规定以外的笔和纸答题,不得在答题卡上做任何标记。
(八)请保持答题卡清洁、完整,不可折叠、损毁,否则由此而影响网上评卷结果自负。
(九)开考15分钟后,禁止迟到考生进场。不得早于当科考试结束前30分钟交卷离场。考试结束信号发出时,立即停笔,静待监考员依序收齐答题卡、试卷、草稿纸并发出指令后,方可依次退出考场。交卷离场后不得再进场续考,也不得在考场附近逗留或交谈。
(十)保持考场安静。不准喧哗、吸烟;不准交头接耳、左顾右盼、打手势、做暗号;不准夹带、旁窥、抄袭或有意让他人抄袭;不准传抄答案或交换、传递试卷、答题卡、草稿纸、文具用品等。
十九、我省采用什么样的考试方式?
我省现行采用答题卡作答的考试方式,答题卡样式如下:
(以语文答题卡首页为例,其他考试科目格式相同)

二十、考生能否查卷?
按照教育部的规定,考生成绩通知本人,不公布,不对考生查卷。我省阅卷工作由省考试局组织进行,实行网上评卷,考试成绩将在报名系统上公布,考生可在有效期内凭报考卡自行登陆报名系统查询本人考试成绩。
二十一、录取分数线如何划定?
录取的最低控制分数线由省考试局根据成人高等教育对新生的最基本要求,参照考生统考科目成绩和我省招生规模(国家下达的招生计划数)划定。高起本、高起专的艺术类专业(除史论、编导类专业外)和体育类专业的最低控制分数线不得低于相应招生类型和考试科类最低控制分数线的70%。艺术类高起本、高起专考生数学成绩不计入总分,由招生学校录取时作为参考。
二十二、成人高校招生录取遵循哪些原则?
录取工作实行“学校负责、招办监督”的录取体制。即:在符合成人高校招生报名条件、考试成绩达到投档分数线的考生中,由招生学校根据“从高分到低分择优录取”的原则,决定考生录取与否及录取的专业,同时负责对遗留问题的处理。省考试局在录取时将根据国家的招生政策对招生学校录取名单进行审核,对其录取工作予以监督,对不符合招生政策的情况予以纠正。
二十三、成人高校招生以什么方式、于什么时间录取?
成人高校招生工作全部实行计算机网上录取。录取工作于12月初开始,于12月底结束。
二十四、成人高考招生录取采用怎样的投档方法?
省考试局按时向招生学校提供各类招生录取最低控制分数线及第一志愿上线考生人数和专业分布情况。招生学校据此制定分专业招生方案,并向省考试局提出投档要求,通过审核后从高分到低分按1:1的比例投档。投档分二轮进行:
第一轮:将根据各学校各科类的招生计划,从高分到低分按1:1的比例向招生学校调配第一志愿考生电子档案。
第二轮:对按招生计划投档后还缺档的学校,将从高分到低分按1:1的比例调配第二志愿考生的电子档案。
征集志愿投档。经二轮投档录取后,根据剩余计划和线上生源情况确定是否进行征集志愿录取。
二十五、录取通知书如何发放?
由招生学校按审核后的录取名单,根据考生报名时填写的通讯地址和收信人寄发录取通知书。考生凭录取通知书办理报到注册手续。
二十六、新生入学复查有何规定?
新生入学注册期间,招生学校要对已报到新生信息进行全面复查。对新生报到所需录取通知书、身份证、加分照顾和免试入学资格证明等材料与录取新生手册、电子档案逐一进行比对核查,并通过“认证识别”等技术严防冒名顶替。对其中不符合条件或弄虚作假、违纪舞弊者,应按照相关规定取消其入学资格,记入《考生考试诚信档案》;对不能通过学籍电子注册的专升本新生,必须对考生报名时的最后学历进行复核,不能提供经教育部审定核准的国民教育系列高等学校、高等教育自学考试机构颁发的相应层次及以上毕业证书者,由招生学校取消其入学资格,并报有关省级招生考试机构备案。
二十七、成人高考的考生或考试工作人员违规行为如何认定与处理?
成人高考的考生或考试工作人员违规行为的认定与处理,依照《国家教育考试违规处理办法》(教育部令第33号)和参照《普通高等学校招生违规行为处理暂行办法》(教育部令第36号)执行,并将记入国家教育考试诚信档案。涉嫌违法的,由考点或教育考试机构移送当地公安机关,按照《中华人民共和国刑法(九)》及有关法规进行处理。为了便于学习,现摘录如下:
国家教育考试违规处理办法
(中华人民共和国教育部令第33号)
第一章 总 则
第一条为规范对国家教育考试违规行为的认定与处理,维护国家教育考试的公平、公正,保障参加国家教育考试的人员(以下简称考生)、从事和参与国家教育考试工作的人员(以下简称考试工作人员)的合法权益,根据《中华人民共和国教育法》及相关法律、行政法规,制定本办法。
第二条本办法所称国家教育考试是指普通和成人高等学校招生考试、全国硕士研究生招生考试、高等教育自学考试等,由国务院教育行政部门确定实施,由经批准的实施教育考试的机构承办,面向社会公开、统一举行,其结果作为招收学历教育学生或者取得国家承认学历、学位证书依据的测试活动。
第三条对参加国家教育考试的考生以及考试工作人员、其他相关人员,违反考试管理规定和考场纪律,影响考试公平、公正行为的认定与处理,适用本办法。
对国家教育考试违规行为的认定与处理应当公开公平、合法适当。
第四条国务院教育行政部门及地方各级人民政府教育行政部门负责全国或者本地区国家教育考试组织工作的管理与监督。
承办国家教育考试的各级教育考试机构负责有关考试的具体实施,依据本办法,负责对考试违规行为的认定与处理。
第二章 违规行为的认定与处理
第五条考生不遵守考场纪律,不服从考试工作人员的安排与要求,有下列行为之一的,应当认定为考试违纪:
(一)携带规定以外的物品进入考场或者未放在指定位置的;
(二)未在规定的座位参加考试的;
(三)考试开始信号发出前答题或者考试结束信号发出后继续答题的;
(四)在考试过程中旁窥、交头接耳、互打暗号或者手势的;
(五)在考场或者教育考试机构禁止的范围内,喧哗、吸烟或者实施其他影响考场秩序的行为的;
(六)未经考试工作人员同意在考试过程中擅自离开考场的;
(七)将试卷、答卷(含答题卡、答题纸等,下同)、草稿纸等考试用纸带出考场的;
(八)用规定以外的笔或者纸答题或者在试卷规定以外的地方书写姓名、考号或者以其他方式在答卷上标记信息的;
(九)其他违反考场规则但尚未构成作弊的行为。
第六条考生违背考试公平、公正原则,在考试过程中有下列行为之一的,应当认定为考试作弊:
(一)携带与考试内容相关的材料或者存储有与考试内容相关资料的电子设备参加考试的;
(二)抄袭或者协助他人抄袭试题答案或者与考试内容相关的资料的;
(三)胁迫他人为自己抄袭提供方便的;
(四)携带具有发送或者接收信息功能的设备的;
(五)由他人冒名代替参加考试的;
(六)故意销毁试卷、答卷或者考试材料的;
(七)在答卷上填写与本人身份不符的姓名、考号等信息的;
(八)传、接物品或者交换试卷、答卷、草稿纸的;
(九)其他以不正当手段获得或者试图获得试题答案、考试成绩的行为。
第七条教育考试机构、考试工作人员在考试过程中或者在考试结束后发现下列行为之一的,应当认定相关的考生实施了考试作弊行为:
(一)通过伪造证件、证明、档案及其他材料获得考试资格、加分资格和考试成绩的;
(二)评卷过程中被认定为答案雷同的;
(三)考场纪律混乱、考试秩序失控,出现大面积考试作弊现象的;
(四)考试工作人员协助实施作弊行为,事后查实的;
(五)其他应认定为作弊的行为。
第八条考生及其他人员应当自觉维护考试工作场所的秩序,服从考试工作人员的管理,不得有下列扰乱考场及考试工作场所秩序的行为:
(一)故意扰乱考点、考场、评卷场所等考试工作场所秩序;
(二)拒绝、妨碍考试工作人员履行管理职责;
(三)威胁、侮辱、诽谤、诬陷或者以其他方式侵害考试工作人员、其他考生合法权益的行为;
(四)故意损坏考场设施设备;
(五)其他扰乱考试管理秩序的行为。
第九条考生有第五条所列考试违纪行为之一的,取消该科目的考试成绩。
考生有第六条、第七条所列考试作弊行为之一的,其所报名参加考试的各科、各阶段成绩无效;参加高等教育自学考试的,当次考试成绩各科成绩无效。
有下列情形之一的,可以视情节轻重,同时给予暂停参加该项考试1至3年的处理;情节特别严重的,可以同时给予暂停参加各种国家教育考试1至3年的处理:
(一)组织团伙作弊的;
(二)向考场外发送、传递试题信息的;
(三)使用相关设备接收信息实施作弊的;
(四)伪造、变造身份证、准考证及其他证明材料,由他人代替或者代替考生参加考试的。
参加高等教育自学考试的考生有前款严重作弊行为的,也可以给予延迟毕业时间1至3年的处理,延迟期间考试成绩无效。
第十条考生有第八条所列行为之一的,应当终止其继续参加本科目考试,其当次报名参加考试的各科成绩无效;考生及其他人员的行为违反《中华人民共和国治安管理处罚法》的,由公安机关进行处理;构成犯罪的,由司法机关依法处理追究刑事责任。
第十一条考生以作弊行为获得的考试成绩并由此取得相应的学位证书、学历证书及其他学业证书、资格资质证书或者入学资格的,由证书颁发机关宣布证书无效,责令收回证书或者予以没收;已经被录取或者入学的,由录取学校取消录取资格或者其学籍。
第十二条在校学生、在职教师有下列情形之一的,教育考试机构应当通报其所在学校,由学校根据有关规定严肃处理,直至开除学籍或者予以解聘:
(一)代替考生或者由他人代替参加考试的;
(二)组织团伙作弊的;
(三)为作弊组织者提供试题信息、答案及相应设备等参与团伙作弊行为的。
第十三条考试工作人员应当认真履行工作职责,在考试管理、组织及评卷等工作过程中,有下列行为之一的,应当停止其参加当年及下一年度的国家教育考试工作,并由教育考试机构或者建议其所在单位视情节轻重分别给予相应的行政处分:
(一)应回避考试工作却隐瞒不报的;
(二)擅自变更考试时间、地点或者考试安排的;
(三)提示或暗示考生答题的;
(四)擅自将试题、答卷或者有关内容带出考场或者传递给他人的;
(五)未认真履行职责,造成所负责考场出现秩序混乱、作弊严重或者视频录像资料损毁、视频考试系统不能正常工作的;
(六)在评卷、统分中严重失职,造成明显的错评、漏评或者积分差错的;
(七)在评卷中擅自更改评分细则或者不按评分细则进行评卷的;
(八)因未认真履行职责,造成所负责考场出现雷同卷的;
(九)擅自泄露评卷、统分等应予保密的情况的;
(十)其他违反监考、评卷等管理规定的行为。
第十四条考试工作人员有下列作弊行为之一的,应当停止其参加国家教育考试工作,由教育考试机构或者其所在单位视情节轻重分别给予相应的行政处分,并调离考试工作岗位;情节严重,构成犯罪的,由司法机关依法追究刑事责任:
(一)为不具备参加国家教育考试条件的人员提供假证明、证件、档案,使其取得考试资格或者考试工作人员资格的;
(二)因玩忽职守,致使考生未能如期参加考试的或者使考试工作遭受重大损失的;
(三)利用监考或者从事考试工作之便,为考生作弊提供条件的;
(四)伪造、变造考生档案(含电子档案)的;
(五)在场外组织答卷、为考生提供答案的;
(六)指使、纵容或者伙同他人作弊的;
(七)偷换、涂改考生答卷、考试成绩或者考场原始记录材料的;
(八)擅自更改或者、编造、虚报考试数据、信息的;
(九)利用考试工作便利,索贿、受贿、以权徇私的;
(十)诬陷、打击报复考生的。
第十五条因教育考试机构管理混乱、考试工作人员玩忽职守,造成考点或者考场纪律混乱,作弊现象严重;或者同一考点同一时间的考试有1/5以上考场存在雷同卷的,由教育行政部门取消该考点当年及下一年度承办国家教育考试的资格;高等教育自学考试考区内一个或者一个以上专业考试纪律混乱,作弊现象严重,由高等教育自学考试管理机构给予该考区警告或者停考该考区相应专业1至3年的处理。
对出现大规模作弊情况的考场、考点的相关责任人、负责人及所属考区的负责人,有关部门应当分别给予相应的行政处分;情节严重,构成犯罪的,由司法机关依法追究刑事责任。
第十六条违反保密规定,造成国家教育考试的试题、答案及评分参考(包括副题及其答案及评分参考,下同)丢失、损毁、泄密,或者使考生答卷在保密期限内发生重大事故的,由有关部门视情节轻重,分别给予责任人和有关负责人行政处分;构成犯罪的,由司法机关依法追究刑事责任。盗窃、损毁、传播在保密期限内的国家教育考试试题、答案及评分参考、考生答卷、考试成绩的,由有关部门依法追究有关人员的责任;构成犯罪的,由司法机关依法追究刑事责任。
第十七条有下列行为之一的,由教育考试机构建议行为人所在单位给予行政处分;违反《中华人民共和国治安管理处罚法》的,由公安机关依法处理;构成犯罪的,由司法机关依法追究刑事责任:
(一)指使、纵容、授意考试工作人员放松考试纪律,致使考场秩序混乱、作弊严重的;
(二)代替考生或者由他人代替参加国家教育考试的;
(三)组织或者参与团伙作弊的;
(四)利用职权,包庇、掩盖作弊行为或者胁迫他人作弊的;
(五)以打击、报复、诬陷、威胁等手段侵犯考试工作人员、考生人身权利的;
(六)向考试工作人员行贿的;
(七)故意损坏考试设施的;
(八)扰乱、妨害考场、评卷点及有关考试工作场所秩序后果严重的。
国家工作人员有前款行为的,教育考试机构应当建议有关纪检、监察部门,根据有关规定从重处理。
第三章 违规行为认定与处理程序
第十八条考试工作人员在考试过程中发现考生实施本办法第五条、第六条所列考试违纪、作弊行为的,应当及时予以纠正并如实记录;对考生用于作弊的材料、工具等,应予暂扣。
考生违规记录作为认定考生违规事实的依据,应当由2名以上监考员或者考场巡视员、督考员签字确认。
考试工作人员应当向违纪考生告知违规记录的内容,对暂扣的考生物品应填写收据。
第十九条教育考试机构发现本办法第七条、第八条所列行为的,应当由2名以上工作人员进行事实调查,收集、保存相应的证据材料,并在调查事实和证据的基础上,对所涉及考生的违规行为进行认定。
考试工作人员通过视频发现考生有违纪、作弊行为的,应当立即通知在现场的考试工作人员,并应当将视频录像作为证据保存。教育考试机构可以通过视频录像回放,对所涉及考生违规行为进行认定。
第二十条考点汇总考生违规记录,汇总情况经考点主考签字认定后,报送上级教育考试机构依据本办法的规定进行处理。
第二十一条考生在普通和成人高等学校招生考试、高等教育自学考试中,出现第五条所列考试违纪行为的,由省级教育考试机构或者市级教育考试机构做出处理决定,由市级教育考试机构做出的处理决定应报省级教育考试机构备案;出现第六条、第七条所列考试作弊行为的,由市级教育考试机构签署意见,报省级教育考试机构处理,省级教育考试机构也可以要求市级教育考试机构报送材料及证据,直接进行处理;出现本办法第八条所列扰乱考试秩序行为的,由市级教育考试机构签署意见,报省级教育考试机构按照前款规定处理,对考生及其他人员违反治安管理法律法规的行为,由当地公安部门处理;评卷过程中发现考生有本办法第七条所列考试作弊行为的,由省级教育考试机构做出处理决定,并通知市级教育考试机构。
考生在参加全国硕士研究生招生考试中的违规行为,由组织考试的机构认定,由相关省级教育考试机构或者受其委托的组织考试的机构做出处理决定。
在国家教育考试考场视频录像回放审查中认定的违规行为,由省级教育考试机构认定并做出处理决定。
参加其他国家教育考试考生违规行为的处理由承办有关国家教育考试的考试机构参照前款规定具体确定。
第二十二条教育行政部门和其他有关部门在考点、考场出现大面积作弊情况或者需要对教育考试机构实施监督的情况下,应当直接介入调查和处理。发生第十四、十五、十六条所列案件,情节严重的,由省级教育行政部门会同有关部门共同处理,并及时报告国务院教育行政部门;必要时,国务院教育行政部门参与或者直接进行处理。
第二十三条考试工作人员在考场、考点及评卷过程中有违反本办法的行为的,考点主考、评卷点负责人应当暂停其工作,并报相应的教育考试机构处理。
第二十四条在其他与考试相关的场所违反有关规定的考生,由市级教育考试机构或者省级教育考试机构做出处理决定;市级教育考试机构做出的处理决定应报省级教育考试机构备案。
在其他与考试相关的场所违反有关规定的考试工作人员,由所在单位根据市级教育考试机构或者省级教育考试机构提出的处理意见,进行处理,处理结果应当向提出处理的教育考试机构通报。
第二十五条教育考试机构在对考试违规的个人或者单位做出处理决定前,应当复核违规事实和相关证据,告知被处理人或者单位做出处理决定的理由和依据;被处理人或者单位对所认定的违规事实认定存在异议的,应当给予其陈述和申辩的机会。
给予考生停考处理的,经考生申请,省级教育考试机构应当举行听证,对作弊的事实、情节等进行审查、核实。
第二十六条教育考试机构做出处理决定应当制作考试违规处理决定书,载明被处理人的姓名或者单位名称、处理事实根据和法律依据、处理决定的内容、救济途径以及做出处理决定的机构名称和做出处理决定的时间。
考试违规处理决定书应当及时送达被处理人。
第二十七条考生或者考试工作人员对教育考试机构做出的违规处理决定不服的,可以在收到处理决定之日起15日内,向其上一级教育考试机构提出复核申请;对省级教育考试机构或者承办国家教育考试的机构做出的处理决定不服的,也可以向省级教育行政部门或者授权承担国家教育考试的主管部门提出复核申请。
第二十八条受理复核申请的教育考试机构、教育行政部门应对处理决定所认定的违规事实和适用的依据等进行审查,并在受理后30日内,按照下列规定作出复核决定:
(一)处理决定认定事实清楚、证据确凿,适用依据正确,程序合法,内容适当的,决定维持;
(二)处理决定有下列情况之一的,决定撤销或者变更:
1.违规事实认定不清、证据不足的;
2.适用依据错误的;
3.违反本办法规定的处理程序的。
做出决定的教育考试机构对因错误的处理决定给考生造成的损失,应当予以补救。
第二十九条申请人对复核决定或者处理决定不服的,可以依法申请行政复议或者提起行政诉讼。
第三十条教育考试机构应当建立国家教育考试考生诚信档案,记录、保留在国家教育考试中作弊考生的相关信息。国家教育考试考生诚信档案中记录的信息未经法定程序,任何组织、个人不得删除、变更。
国家教育考试考生诚信档案可以依申请接受社会有关方面的查询,并应当及时向招生机构提供相关信息,作为招生参考条件。
第三十一条省级教育考试机构应当及时汇总本地区违反规定的考生及考试工作人员的处理情况,并向国家教育考试机构报告。
第四章 附 则
第三十二条本办法所称考场是指实施考试的封闭空间;所称考点是指设置若干考场独立进行考务活动的特定场所;所称考区是指由省级教育考试机构设置,由若干考点组成,进行国家教育考试实施工作的特定地区。
第三十三条非全日制攻读硕士学位全国考试、中国人民解放军高等教育自学考试及其他各级各类教育考试的违规处理可以参照本办法执行。
第三十四条本办法自发布之日起施行。此前教育部颁布的各有关国家教育考试的违规处理规定同时废止。
普通高等学校招生违规行为处理暂行办法
中华人民共和国教育部令第36号
第一章 总 则
第一条为规范对普通高等学校招生违规行为的处理,保证招生公开、公平、公正,根据《中华人民共和国教育法》《中华人民共和国高等教育法》等法律法规,制定本办法。
第二条本办法所称普通高等学校(以下简称高校)招生,是指高校通过国家教育考试或者国家认可的入学方式选拔录取本科、专科学生的活动。
高校、高级中等学校(含中等职业学校,以下简称高中)、招生考试机构、主管教育行政部门及其招生工作人员、考生等,在高校招生工作过程中,违反国家有关教育法律法规和国家高等教育招生管理规定的行为认定及处理,适用本办法。
第三条国务院教育行政部门主管全国高校招生工作。
县级以上各级人民政府教育行政部门按照职责分工,依法处理各类违反国家高等教育招生管理制度的行为。
国务院有关主管部门在职责范围内加强对所属高校招生的监督管理。
第四条高校招生应当遵循公开、公平、公正原则,接受考生、社会的监督。
高校招生接受监察部门的监督。
第五条 对高校招生违规行为的处理,应当事实清楚、证据确凿、依据明确、程序合法、处理适当。
第二章 违规行为认定及处理
第六条高校违反国家招生管理规定,有下列情形之一的,由主管教育行政部门责令限期改正,给予警告或者通报批评;情节严重的,给予减少招生计划、暂停特殊类型招生试点项目或者依法给予停止招生的处理。对直接负责的主管人员和其他直接责任人员,视情节轻重依法给予相应处分;涉嫌犯罪的,依法移送司法机关处理。
(一)发布违反国家规定的招生简章,或者进行虚假宣传、骗取钱财的;
(二)未按照信息公开的规定公开招生信息的;
(三)超出核定办学规模招生或者擅自调整招生计划的;
(四)违反规定降低标准录取考生或者拒绝录取符合条件的考生的;
(五)在特殊类型招生中出台违反国家规定的报考条件,或者弄虚作假、徇私舞弊,录取不符合条件的考生的;
(六)违规委托中介机构进行招生录取,或者以承诺录取为名向考生收取费用的;
(七)其他违反国家招生管理规定的行为。
第七条高中有下列情形之一的,由主管教育行政部门责令限期改正,给予警告或者通报批评。对直接负责的主管人员和其他直接责任人员,视情节轻重依法给予相应处分;涉嫌犯罪的,依法移送司法机关处理。
(一)未按照规定的标准和程序,以照顾特定考生为目的,滥用推荐评价权力的;
(二)未按规定公示享受优惠政策的考生名单、各类推荐考生的名额、名单及相关证明材料的;
(三)在考生报名、推荐等工作过程中出具与事实不符的成绩单、推荐材料、证明材料等虚假材料,在学生综合素质档案中虚构事实或者故意隐瞒事实的;
(四)违规办理学籍档案、违背考生意愿为考生填报志愿或者有偿推荐、组织生源的;
(五)其他违反国家招生管理规定的行为。
第八条招生考试机构违反国家招生管理规定,有下列情形之一的,由主管教育行政部门责令限期改正,给予警告或者通报批评。对直接负责的主管人员和其他直接责任人员,视情节轻重依法给予相应处分;涉嫌犯罪的,依法移送司法机关处理。
(一)为高校擅自超计划招生办理录取手续的;
(二)对降低标准违规录取考生进行投档的;
(三)违反录取程序投档操作的;
(四)在招生结束后违规补录的;
(五)未按照信息公开的规定公开招生工作信息的;
(六)对高校录取工作监督不力、造成严重不良后果的;
(七)其他违反国家招生管理规定的行为。
第九条省级教育行政部门违反有关管理职责,有下列情形之一的,由国务院教育行政部门责令限期改正,并可给予通报批评。对直接负责的主管人员和其他直接责任人员,由有关主管部门依法给予处分;涉嫌犯罪的,依法移送司法机关处理。
(一)出台与国家招生政策相抵触的招生规定或者超越职权制定招生优惠政策的;
(二)擅自扩大国家核定的招生规模和追加招生计划,擅自改变招生计划类型的;
(三)要求招生考试机构和高校违规录取考生的;
(四)对高校和招生考试机构招生工作监管不力、造成严重不良后果的;
(五)其他违反国家招生管理规定的行为。
第十条招生工作人员有下列情形之一的,其所在单位应当立即责令暂停其负责的招生工作,由有关部门视情节轻重依法给予相应处分或者其他处理;涉嫌犯罪的,依法移送司法机关处理。
(一)违规更改考生报名、志愿、资格、分数、录取等信息的;
(二)对已录取考生违规变更录取学校或者专业的;
(三)在特殊类型招生中泄露面试考核考官名单或者利用职务便利请托考核评价的教师,照顾特定考生的;
(四)泄露尚未公布的考生成绩、考生志愿、录取分数线等可能影响录取公正信息的,或者对外泄露、倒卖考生个人信息的;
(五)为考生获得相关招生资格弄虚作假、徇私舞弊的;
(六)违反回避制度,应当回避而没有回避的;
(七)索取或收受考生及家长财物,接受宴请等可能影响公正履职活动安排的;
(八)参与社会中介机构或者个人非法招生活动的;
(九)其他影响高校招生公平、公正的行为。
第十一条考生有下列情形之一的,应当如实记入其考试诚信档案。下列行为在报名阶段发现的,取消报考资格;在入学前发现的,取消入学资格;入学后发现的,取消录取资格或者学籍;毕业后发现的,由教育行政部门宣布学历、学位证书无效,责令收回或者予以没收;涉嫌犯罪的,依法移送司法机关处理。
(一)提供虚假姓名、年龄、民族、户籍等个人信息,伪造、非法获得证件、成绩证明、荣誉证书等,骗取报名资格、享受优惠政策的;
(二)在综合素质评价、相关申请材料中提供虚假材料、影响录取结果的;
(三)冒名顶替入学,由他人替考入学或者取得优惠资格的;
(四)其他严重违反高校招生规定的弄虚作假行为。
违反国家教育考试规定、情节严重受到停考处罚,在处罚结束后继续报名参加国家教育考试的,由学校决定是否予以录取。
第三章 招生责任制及责任追究
第十二条实行高校招生工作问责制。高校校长、招生考试机构主要负责人、教育行政部门主要负责人是招生工作的第一责任人,对本校、本部门、本地区的招生工作负全面领导责任。
在招生工作中,因违规行为造成严重后果和恶劣影响的,除追究直接负责人的责任外,还应当根据领导干部问责的相关规定,对有关责任人实行问责。
第十三条对在高校招生工作中违规人员的处理,由有权查处的部门按照管理权限,依据《中华人民共和国行政监察法》《行政机关公务员处分条例》《事业单位工作人员处分暂行规定》等相关规定,依法予以监察处理、作出处分决定或者给予其他处理。
第十四条 高校招生工作以外的其他人员违规插手、干预招生工作,影响公平公正、造成严重影响和后果的,相关案件线索移送纪检监察机关或者司法机关查处。
第十五条出现本办法第二章规定的违规情形的,有关主管部门应当立即启动相关程序,进行调查处理。情节严重、影响恶劣或者案情复杂、社会影响大的,应当及时上报,必要时由国务院教育行政部门参与或者直接进行处理。
第十六条 对有关责任人员违规行为的处理,应当按照国家规定的程序进行。对有关责任人员和考生的违规行为调查和收集证据,应当有2名以上工作人员。作出处理决定之前,应当听取当事人的陈述和申辩。
第十七条 对处理决定不服的有关责任人员和考生,可以按照国家有关规定提出复核或者申诉;符合法律规定受案范围的,可以依法提起行政复议或者诉讼。
第四章附则
第十八条本办法所称特殊类型招生,是指自主选拔录取、艺术类专业、体育类专业、保送生等类型的高校招生。
第十九条研究生招生、成人高校招生有关违规行为的处理,参照本办法执行。
第二十条本办法自发布之日起施行。
《中华人民共和国刑法修正案(九)》(节选)
二十五 在刑法第二百八十四条后增加一条,作为第二百八十四条之一:“在法律规定的国家考试中,组织作弊的,处三年以下有期徒刑或者拘役,并处或者单处罚金;情节严重的,处三年以上七年以下有期徒刑,并处罚金。
“为他人实施前款犯罪提供作弊器材或者其他帮助的,依照前款的规定处罚。
“为实施考试作弊行为,向他人非法出售或者提供第一款规定的考试的试题、答案的,依照第一款的规定处罚。
“代替他人或者让他人代替自己参加第一款规定的考试的,处拘役或者管制,并处或者单处罚金。”
上一篇文章:吉林省2022年成人高等学校招生全国统一考试报名时间
下一篇文章:2022年安徽省成人高校招生考试报名公告
本网站的信息及数据主要来源于网络及各院校网站,本站提供此信息之目的在于为高考生提供更多信息作为参考,由于各方面情况的不断调整与变化,敬请以权威部门公布的正式信息为准。