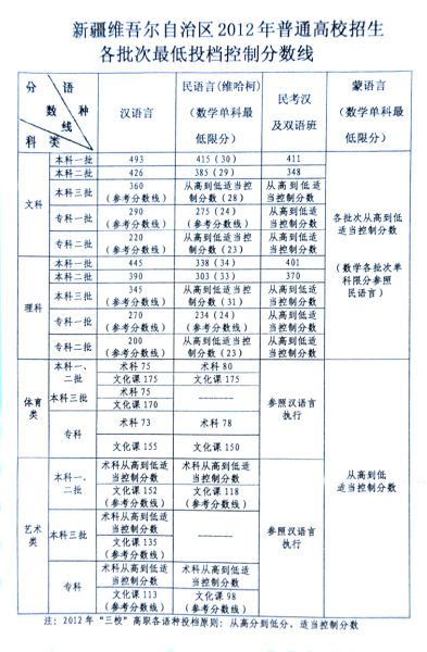
天山网讯(记者刘若涵 李敏报道)6月27日,新疆2012年普通高校招生各批次最低投档控制分数线向社会公布。汉语言文科一本为493分、理科一本为445分,录取工作将于7月3日正式开始。
各批次具体分数线如下:
文科一批次493分,二批次426分,三批次360分;大专:专一290分;专二220分。
理科一批次445分,二批次390分,三批次345分;大专:专一270分;专二200分。
| 科类/分数线/语种 | 汉语言 | 民语言(维哈柯)(数学单科最低限分) | 民考汉及双语班 | 蒙语言(数学单科最低限分) | |
| 文科 | 本科一批 | 493 | 415(30) | 411 | 各批次从高到低适当控制分数(数学各批次单科限分参照民语言) |
| 本科二批 | 426 | 385(29) | 348 | ||
| 本科三批 | 360(参考分数线) | 从高到低适当控制分数(28) | 从高到低适当控制分数 | ||
| 专科一批 | 290(参考分数线) | 275(24)(参考分数线) | 从高到低适当控制分数 | ||
| 专科二批 | 220(参考分数线) | 从高到低适当控制分数(23) | 从高到低适当控制分数 | ||
| 理科 | 本科一批 | 445 | 338(34) | 401 | |
| 本科二批 | 390 | 303(33) | 370 | ||
| 本科三批 | 345(参考分数线) | 从高到低适当控制分数(31) | 从高到低适当控制分数 | ||
| 专科一批 | 270(参考分数线) | 234(24)(参考分数线) | 从高到低适当控制分数 | ||
| 专科二批 | 200(参考分数线) | 从高到低适当控制分数(23) | 从高到低适当控制分数 | ||
| 体育类 | 本科一、二批 | 术科75 | 术科80 | 参照汉语言执行 | 从高到低适当控制分数 |
| 文化课175 | 文化课175 | ||||
| 本科三批 | 术科75 | ------- | |||
| 文化课170 | |||||
| 专科 | 术科73 | 术科78 | |||
| 文化课155 | 文化课150 | ||||
| 艺术类 | 本科一、二批 | 术科从高到低适当控制分数 | 术科从高到低适当控制分数 | 参照汉语言执行 | |
| 文化课152(参考分数线) | 文化课118(参考分数线) | ||||
| 本科三批 | 术科从高到低适当控制分数 | ------- | |||
| 文化课135(参考分数线) | |||||
| 专科 | 术科从高到低适当控制分数 | 术科从高到低适当控制分数 | |||
| 文化课113(参考分数线) | 文化课98(参考分数线) | ||||

本网站的信息及数据主要来源于网络及各院校网站,本站提供此信息之目的在于为高考生提供更多信息作为参考,由于各方面情况的不断调整与变化,敬请以权威部门公布的正式信息为准。